網站導覽
|
淡江大學首頁
|
English
登入
最新消息
最新公告
課程及選課訊息
系所公告
獎助學金公告
競賽訊息
徵才資訊
其他訊息
招生資訊
大學部
碩士班
博士班
淡江報考資訊
系所簡介
系所沿革
發展策略
教育目標
大學部
研究所
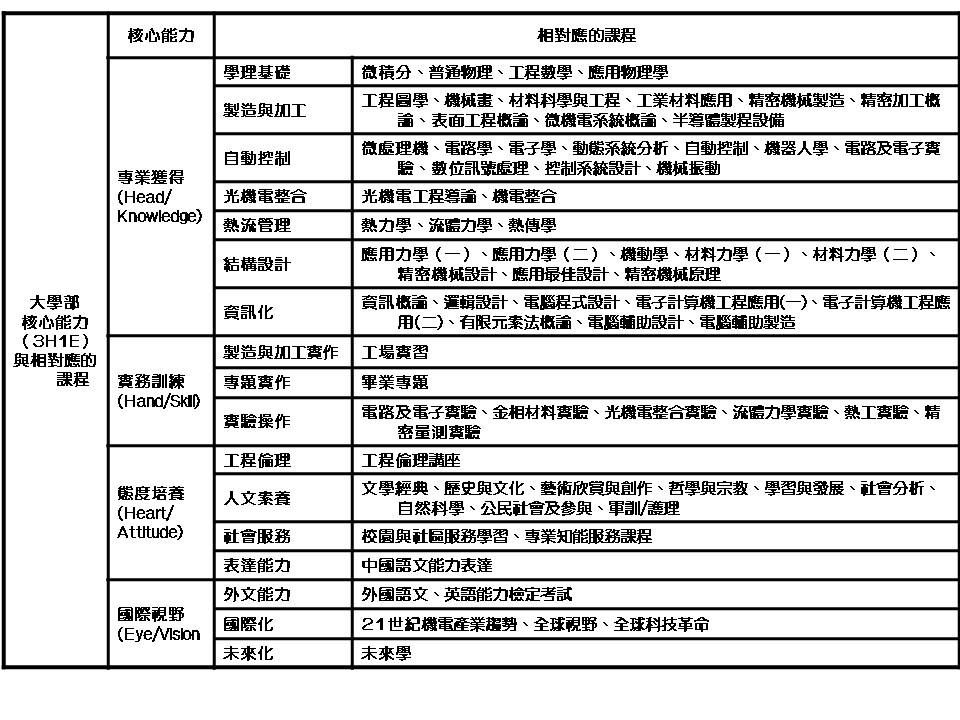
核心能力
設備資源
系品質屋
畢業生就業追蹤統計
系所位置
系所成員
歷屆系主任
本系教師
專任師資
兼任師資
行政人員
課程資訊
大學部
大學部課程地圖
大學部修業規定
大學部實驗課程專區
輔系及雙主修
彈性學制
碩士班
碩士班修業規定
碩士班畢業論文專區
博士班
博士班修業規定
博士班畢業論文專區
學分學程
高中生專區
機械系懶人包
系所特色
教學特色
獎學金與工讀機會
大學生活
專業師資群
獲獎榮譽
畢業出路
智慧製造研究中心
中心簡介
中心成員
研究設備
核心能力